Comment se déroule-t-elle ? Comment la contester ?
Saisie vente des droits d’associé et des valeurs mobilières
La saisie de droits sociaux et de valeurs mobilières se décompose en deux parties distinctes :
- D’abord la saisie
- Puis la vente (qui comprend l’attribution potentielle au créancier saisissant)
Saisie conservatoire des droits d’associé et des valeurs mobilières
La saisie conservatoire des droits d’associé et des valeurs mobilières se voit appliquer le droit commun des mesures conservatoires, particulièrement le procès-verbal de saisie qui doit reproduire les articles R. 511-1 à R. 511-8 du Code des procédures civiles d’exécution (articles relevant des » dispositions communes » à toutes les mesures conservatoires concernant leurs conditions et mise en oeuvre). Mais la comparaison avec les règles propres à la saisie conservatoire des meubles corporels ainsi qu’à la saisie conservatoire des créances n’est, cependant, pas inutile.
Cas particulier de la saisie conservatoire de droits d’associé et valeurs mobilières
Une mesure conservatoire peut porter sur tous les biens corporels ou incorporels du débiteur. Elle peut prendre la forme d’une saisie conservatoire ou d’une sûreté judiciaire (C. pr. exéc., art. L. 511-1).
Toutefois, les articles R. 524-1 à R. 524-6 du code des procédures civiles d’exécution ne mentionnent que les seuls droits d’associé et valeurs mobilières, comme droits incorporels pouvant faire l’objet d’une saisie conservatoire. De plus, certains droits incorporels tels que les brevets sont régis par des dispositions particulières, qui prévoient une procédure de saisie comprenant une phase conservatoire puis une phase validée nécessitant un titre exécutoire (C. propr. intell., art. L. 613-21 TGI Paris, JEX, 10 nov. 1994, n° 94/76426). L’utilisation de la procédure de saisie conservatoire est donc limitée aux droits d’associé et valeurs mobilières.
Au titre des mesures conservatoires, l’inscription d’un nantissement judiciaire provisoire est également prévue pour les droits d’associé, les valeurs mobilières et les éléments du fonds de commerce (C. pr. exéc., art. L. 531-1 et R. 531-1)
Contenu de l’acte de dénonciation
L’acte de dénonciation contient, à peine de nullité (C. pr. exéc., art. R. 524-2) :
une copie de l’autorisation du juge ou du titre en vertu duquel la saisie a été pratiquée ; toutefois, s’il s’agit d’une obligation notariée ou d’une créance de l’État, des collectivités territoriales ou de leurs établissements publics, il est seulement fait mention de la date, de la nature du titre ainsi que du montant de la dette ;
une copie du procès-verbal de saisie ;
la mention, en caractères très apparents, du droit qui appartient au débiteur, si les conditions de validité de la saisie ne sont pas réunies, d’en demander la mainlevée au juge de l’exécution du lieu de son domicile ;
la désignation de la juridiction devant laquelle seront portées les autres contestations, notamment celles relatives à l’exécution de la saisie ;
la reproduction des articles R. 511-1 à R. 512-3 du code des procédures civiles d’exécution.
Contestation de la saisie conservatoire de droits d’associés
L’article 232-7 CPCE s’applique-t-il à une saisie de droits d’associés pratiquée comme mesure conservatoire ? Malheureusement, aucune décision ne se prononce sur ce point ( Voir Cour d’appel, Aix-en-Provence, Chambre 1-9, 17 Octobre 2024 – n° 23/08872 qui refuse d’étudier la question pour un défaut de saisine).
Fondement juridique de la saisie de droits incorporels
Il s’agit du TITRE III : LA SAISIE DES DROITS INCORPORELS (Articles R231-1 à R233-9).
Attention, la saisie de droits incorporels répond à un régime spécial qui n’est pas celui de la saisie attribution. Pour rappel, la saisie attribution est comprise dans le titre
TITRE Ier : LA SAISIE DES CRÉANCES DE SOMMES D’ARGENT (Articles R211-1 à R213-13) et propose un régime juridique distinct. Ainsi, l’article R. 211-11 CPCE ne s’applique pas en cas de saisie de droits incorporels (23/81145 jex paris 22 janvier 2024).
Pour rappel, la saisie mobilière peut être de 3 ordres principalement :
- TITRE Ier : LA SAISIE DES CRÉANCES DE SOMMES D’ARGENT (Articles R211-1 à R213-13)
- TITRE II : LA SAISIE DES BIENS CORPORELS (Articles R221-1 à R224-12)
- TITRE III : LA SAISIE DES DROITS INCORPORELS (Articles R231-1 à R233-9)
La procédure de saisie de valeurs mobilières et de droits d’associé fait l’objet de deux actes fondamentaux :
- un procès-verbal de saisie est d’abord signifié entre les mains du tiers ;
- puis une dénonciation est faite au débiteur, titulaire des droits incorporels visés par la mesure d’exécution et ce, dans les 8 jours, à peine de caducité de la saisie.
Mise en oeuvre de la procédure de saisie-vente (partie 1, la saisie)
PV de Signification de l’acte de saisie-vente au tiers
Contenu du PV de saisie
Le créancier doit faire procéder à la signification a utiers saisi d’un acte qui doit contenir les éléments suivants, à peine de nullité de la saisie (C. pr. exéc., art. R. 232-5) :
- les nom et domicile du débiteur ou, s’il s’agit d’une personne morale, sa dénomination et son siège social ;
- l’indication du titre exécutoire en vertu duquel la saisie est pratiquée ;
- le décompte des sommes réclamées en principal, frais et intérêts échus, ainsi que l’indication du taux des intérêts ;
- l’indication que la saisie rend indisponibles les droits pécuniaires attachés à l’intégralité des parts ou valeurs mobilières dont le débiteur est titulaire ;
- la sommation de faire connaître l’existence d’éventuels nantissements ou saisies.
L’acte est évidemment soumis au formalisme de l’article 648 du code de procédure civile.
Sanction des nullités (absence des mentions)
Le procès-verbal de saisie doit être frappé de nullité, dès lors qu’il ne contient pas l’indication du taux des intérêts pratiqués, exigée à peine de nullité par les dispositions, seules applicables, de l’article 182, 3° du décret du 31 juillet 1992 (C. pr. exéc., art. R. 232-5, 3° Cass. 2e civ., 31 mai 2001, n° 99-20.170).
Lieu de la signification
La saisie de droits d’associé est signifiée au siège social de la société émettrice des droits appréhendés (C. pr. exéc., art. R. 232-1).
A défaut, la saisie est dépourvue d’effet.
Actes obligatoires classiques
Classiquement, l’acte est soumis aux exigences de signification.
Notamment de l’article 658 CPC qui impose l’envoi d’un courrier simple en cas de signification par remise à personne ou par remise à domicile.
PV de Dénonciation de la saisie au débiteur
Délai
Dans un délai de 8 jours à compter de sa signification au tiers, la saisie est portée à la connaissance du débiteur par acte de commissaire de justice (C. pr. exéc., art. R. 232-6, al. 1er).
Faute pour le créancier d’avoir fait procéder à cette dénonciation dans le délai imparti, la signification se trouve frappée de caducité (C. pr. exéc., art. R. 232-6, al. 1er), ce qui lui interdit de poursuivre cette mesure d’exécution et l’oblige à renouveler la signification de la saisie, avec les inconvénients qui résultent de cette perte de temps.
Contenu de l’acte de dénonciation au débiteur
A peine de caducité, l’acte doit contenir un certain nombre de mentions obligatoires (C. pr. exéc., art. R. 232-6) :
« Dans un délai de huit jours et à peine de caducité, la saisie est portée à la connaissance du débiteur par acte d’huissier de justice.
Cet acte contient à peine de nullité :
1° Une copie du procès-verbal de saisie ;
2° L’indication, en caractères très apparents, que les contestations sont soulevées, à peine d’irrecevabilité, par une assignation qui doit être dénoncée par lettre recommandée avec demande d’avis de réception à l’huissier de justice ayant procédé à la saisie dans le délai d’un mois qui suit la signification de l’acte avec la date à laquelle expire ce délai ;
3° La désignation du juge de l’exécution du domicile du débiteur, compétent pour statuer sur la contestation ;
4° L’indication, en caractères très apparents, que le débiteur dispose d’un délai d’un mois pour procéder à la vente amiable des valeurs saisies dans les conditions prévues soit à l’article R. 233-3, soit, s’il s’agit de droits d’associés ou de valeurs mobilières non admises aux négociations sur un marché réglementé ou sur un système multilatéral de négociation, aux articles R. 221-30 à R. 221-32 ;
5° Si la saisie porte sur des valeurs mobilières admises aux négociations sur un marché réglementé, l’indication qu’il peut, en cas de vente forcée et jusqu’à la réalisation de celle-ci, faire connaître au tiers saisi l’ordre dans lequel elles sont vendues ;
6° La reproduction des articles R. 221-30 à R. 221-32 et R. 233-3. »
Comme tout acte de commissaire de justice, l’acte de dénonciation doit respecter le formalisme de l‘article 648 du code de procédure civile.
Contestation de la saisie pratiquée avec un titre exécutoire
Comme cela lui est précisé dans l’acte de dénonciation, le débiteur a la possibilité de contester la mesure d’exécution.
Quel juge compétent ?
Le débiteur doit soulever la contestation de la saisie de droits incorporels auprès du juge de l’exécution du lieu de son domicile dans le délai d’un mois à compter de la signification de l’acte de saisie (C. pr. exéc., art. R. 232-6, 2°).
La demande d’un débiteur tendant à faire constater le caractère non avenu du jugement ayant servi de fondement aux poursuites, formée à l’occasion de la contestation d’une saisie de droits d’associé et de valeurs mobilières, n’est recevable que si la contestation a été formée dans le délai d’un mois suivant la dénonciation de la saisie (Cass. 2e civ., 31 janv. 2019, n° 17-28.369, n° 128 F – P + B).
La dénonciation de la contestation (danger)
Article R232-7
« A peine d’irrecevabilité, la contestation est dénoncée le même jour ou, au plus tard, le premier jour ouvrable suivant, par lettre recommandée avec demande d’avis de réception, à l’huissier de justice qui a procédé à la saisie.
L’auteur de la contestation en informe le tiers saisi par lettre simple. »
Cette contestation doit, en outre, être dénoncée le même jour ou, au plus tard, le premier jour ouvrable suivant, à peine d’irrecevabilité, par lettre recommandée avec demande d’avis de réception, au commissaire de justice qui a procédé à la saisie (C. pr. exéc., art. R. 232-7, al. 1er).
Enfin, il doit également informer le tiers saisi de la contestation par lettre simple (C. pr. exéc., art. R. 232-7, al. 2).
Pendant ce délai d’un mois, les biens saisis ne peuvent faire l’objet d’aucune vente forcée, dans la mesure où la procédure peut être contestée par le débiteur devant le juge de l’exécution.
Effets et conséquences de la saisie de droits incorporels
Les effets de la saisie des droits d’associés et des valeurs mobilières
Ils sont énoncés dans une brève formule : « L’acte de saisie rend indisponibles les droits pécuniaires du débiteur » (C. pr. exéc., art. R. 232-8 ).
Indisponibilité des droits pécuniaires
Définition : est un droit pécuniaire tout ce qui a une valeur vénale.
L’indisponibilité instituée par les dispositions générales du Code des procédures civiles d’exécution poursuit une finalité claire : garantir l’efficacité de la mesure d’exécution en empêchant toute dissipation du bien saisi dans l’intervalle précédant sa réalisation. La saisie constitue en effet une mesure par essence provisoire, appelée, le cas échéant, à déboucher sur la vente du bien au profit du créancier saisissant.
Dans cette logique, les biens appréhendés sont placés sous la main de la justice, ce qui emporte une restriction substantielle des prérogatives du propriétaire, lequel se trouve privé de toute faculté d’abusus. L’indisponibilité apparaît ainsi comme l’instrument juridique destiné à préserver l’intégrité du gage du créancier jusqu’à l’issue de la procédure.
La saisie-vente produit, à cet égard, des effets identiques à ceux de la saisie conservatoire : l’acte de saisie rend indisponibles les biens qui en sont l’objet (C. pr. exéc., art. L. 141-2). Appliqué aux valeurs mobilières et aux droits d’associé, ce principe emporte l’indisponibilité des droits pécuniaires qui y sont attachés (C. pr. exéc., art. R. 232-8, al. 1er). Le débiteur se trouve ainsi dans l’impossibilité de procéder à toute cession des titres saisis, que celle-ci soit envisagée à titre onéreux ou gratuit, pour quelque cause que ce soit, tant que la procédure est en cours.
Cette indisponibilité porte sur l’ensemble des droits patrimoniaux de l’associé dont les parts sociales ou valeurs mobilières sont saisies. Elle couvre notamment les dividendes, y compris lorsqu’ils n’ont pas encore été distribués, lesquels sont neutralisés dans l’attente de la réalisation de la mesure. À compter de la signification de la saisie-vente à la société émettrice, le débiteur saisi se voit ainsi définitivement privé de toute faculté d’aliénation des titres concernés.
Consistance des droits pécuniaires : droits saisis et valeur des droits saisis
Le premier droit pécuniaire du débiteur réside dans les droits incorporels attachés aux titres dont il est titulaire. La saisie les rend indisponibles. Pour les certificats de droit de vote qui subsistent, cette indisponibilité constitue même l’unique effet de la saisie, aucun droit pécuniaire dérivé n’y étant attaché. Cette absence de droits patrimoniaux ne fait toutefois pas obstacle à la saisie, ces titres conservant une valeur propre malgré une négociabilité limitée.
Tout titulaire de parts sociales ou de titres financiers est investi de droits pécuniaires multiples, dont les principales manifestations peuvent être identifiées.
Les intérêts obligataires et les dividendes constituent les droits pécuniaires les plus immédiats et appellent, pour cette raison, des développements spécifiques.
En cas de dissolution de la société, l’associé a droit au remboursement de ses apports et au boni de liquidation. La personnalité morale subsistant pour les besoins de la liquidation, les droits sociaux demeurent saisissables et les droits du créancier s’exerceront sur les sommes revenant au débiteur à l’issue des opérations de liquidation.
En cas d’augmentation de capital, une distinction s’impose. Lorsque l’opération est réalisée par incorporation de réserves, la saisie s’étend aux titres nouvellement attribués, ainsi qu’aux rompus, qu’ils soient négociés ou remplacés par une somme d’argent. Lorsqu’elle est réalisée en numéraire, le droit préférentiel de souscription devient indisponible et peut être négocié avec les titres. Si le débiteur a souscrit à l’augmentation, les actions nouvelles sont comprises dans la saisie dès lors que leur attribution est certaine ; en revanche, lorsque les titres ne sont pas encore inscrits en compte au jour de la saisie, celle-ci est limitée aux titres dont le débiteur est effectivement titulaire.
Lorsque les titres saisis sont des valeurs mobilières donnant accès au capital, la saisie se reporte sur les titres de capital si le droit a été exercé avant la saisie ; à défaut, l’acquéreur ou l’adjudicataire peut l’exercer.
Le sort des rompus est déterminé par les instructions données par le débiteur avant la saisie. À défaut d’instruction, les droits d’attribution sont vendus et le prix s’ajoute à celui des titres saisis.
La concomitance de la saisie avec une offre publique d’achat ou d’échange ne permet pas au débiteur de disposer librement des titres. À défaut d’accord du créancier, la seule voie permettant la réalisation de l’opération est la consignation d’une somme suffisante pour obtenir la mainlevée de la saisie.
Les opérations de regroupement ou de division d’actions sont sans incidence sur les droits du créancier. En cas de fusion, les titres attribués en remplacement de ceux de la société absorbée se substituent aux titres saisis, à condition que la société absorbante soit informée de l’existence de la saisie afin de rendre les nouveaux titres indisponibles.
Intérêts et dividendes
Les intérêts et les dividendes constituent, sans conteste, des droits pécuniaires que la saisie rend indisponibles. La nature de droits pécuniaires des dividendes est expressément consacrée par la jurisprudence (Civ. 2e, 21 juin 2007, n° 06-13.386). Les intérêts servis aux créanciers obligataires comme les dividendes mis en distribution avant la vente doivent, dès lors, être répartis avec le prix de vente, à l’instar des revenus produits par un immeuble saisi (C. pr. exéc., art. L. 321-3).
Les intérêts et les dividendes ne constituent toutefois pas de simples accessoires des titres. Ils forment, en eux-mêmes, des créances de sommes d’argent, susceptibles de faire l’objet, de manière autonome, d’une saisie-attribution ou d’une saisie conservatoire de créance. Les difficultés susceptibles d’entraver la vente des titres peuvent ainsi conduire les créanciers à privilégier la saisie des seuls intérêts ou dividendes. Il peut alors naître un conflit entre une saisie des parts ou valeurs mobilières et une saisie-attribution, conflit qui ne se résout pas selon les mêmes règles pour les intérêts et pour les dividendes.
a) Les intérêts
Les intérêts constituent les fruits du capital prêté et doivent être versés conformément à l’échéancier convenu avec les créanciers obligataires. Ils forment une créance qui naît dès la souscription de l’emprunt, mais dont l’exécution est échelonnée dans le temps. Il s’agit ainsi d’une créance à exécution successive, susceptible de faire l’objet d’une saisie unique portant à la fois sur les intérêts échus et non encore payés et sur les intérêts à échoir (C. pr. exéc., art. L. 112-1).
Lorsqu’une saisie-attribution est pratiquée avant toute saisie des obligations elles-mêmes, le créancier saisissant ultérieurement les titres ne dispose d’aucun droit sur les intérêts. Il se trouve alors dans une situation comparable à celle du créancier qui saisit un immeuble après que les récoltes ou les loyers ont déjà été appréhendés : la saisie porte, en pratique, sur un bien devenu improductif (v. par ex. : TGI Angers, 29 juin 1995).
b) Les dividendes
La solution ne saurait être transposée aux dividendes. Contrairement aux intérêts, qui sont dus au titulaire d’obligations en sa seule qualité de créancier, la qualité d’associé ne suffit pas, à elle seule, à faire naître une créance de dividendes contre la société. L’existence juridique du dividende est subordonnée à une décision de l’assemblée générale de mettre en distribution tout ou partie des bénéfices réalisés au cours de l’exercice (Com. 23 oct. 1990 ; Com. 23 oct. 1984).
Dès lors que toute saisie de créance suppose que celle-ci soit née au jour où la mesure est pratiquée, la saisie des dividendes n’est possible qu’entre la décision de l’assemblée générale de procéder à la distribution et le paiement effectif des dividendes. Encore faut-il, en outre, qu’aucune saisie des parts sociales ou actions n’ait été antérieurement pratiquée (v. notamment : TGI Chartres, 13 oct. 1995 ; Civ. 2e, 21 juin 2007, préc.).
Le moment de la naissance de la créance étant déterminant pour la mise en œuvre de la saisie-attribution, l’existence, dans les statuts, d’une clause de premier dividende est susceptible de modifier la solution. En présence d’une telle clause, l’associé a droit aux dividendes à la seule condition que des bénéfices soient réalisés (C. com., art. L. 232-16). Il existe alors à son profit une créance conditionnelle, saisissable sous réserve de la réalisation de la condition, à savoir l’existence de bénéfices (C. pr. exéc., art. L. 112-1).
La même analyse doit être retenue lorsque les statuts ou les conventions prévoient le versement d’acomptes sur dividendes (C. com., art. L. 232-12), hypothèse fréquemment rencontrée dans les sociétés civiles professionnelles. Cette solution est également transposable aux profits réalisés par les groupements d’intérêt économique, si l’on considère qu’ils ne peuvent constituer des réserves.
Exclusion du compte courant d’associé du champ de la saisie
Il convient toutefois de souligner que cette indisponibilité ne saurait être étendue au-delà de son objet. En particulier, la question du compte courant d’associé appelle une distinction rigoureuse. La saisie des parts sociales n’emporte pas, par elle-même, saisie des sommes figurant au crédit du compte courant d’associé. La Cour de cassation a expressément jugé que le compte courant constitue une créance autonome, juridiquement distincte des droits sociaux, laquelle n’est pas appréhendée par la seule saisie des titres (Cass. 2e civ., 8 juin 2023, n° 20-20.088). Voir à ce sujet l’excellent article « L’art de cumuler avec succès une saisie vente de parts sociales et une saisie-attribution de compte courant d’associé » Réf : GPL 21 nov. 2023, n° GPL456h7 Jean-Jacques Ansault Professeur à l’université Paris-Panthéon-Assas.
Il en résulte que les sommes inscrites en compte courant d’associé ne peuvent être saisies qu’au moyen d’une saisie-attribution spécifique, seule à produire un effet attributif immédiat en application de l’article L. 211-2 du Code des procédures civiles d’exécution. À défaut de mise en œuvre de cette mesure distincte, le créancier saisissant ne saurait se prévaloir des sommes figurant au crédit du compte courant, quand bien même les parts sociales seraient régulièrement placées sous main de justice.
Cette solution, conforme à la nature juridique du compte courant d’associé en tant que créance de somme d’argent détenue contre la société, impose une vigilance particulière au créancier poursuivant. La saisie des titres, si elle neutralise efficacement les droits pécuniaires attachés aux parts ou valeurs mobilières, demeure insuffisante pour appréhender les créances distinctes détenues par l’associé sur la société. Seule la combinaison des mesures adaptées permet, en pratique, de garantir l’effectivité du recouvrement.
La cour d’appel de Grenoble a de son côté une appréciation différente : La Cour d’appel de Grenoble, dans son arrêt du 3 avril 2018, a rappelé que « la SCI C, à compter du jour de la saisie, devait conserver les dividendes ou les autres sommes destinées à M. X et ne pas permettre à ce dernier d’effectuer des prélèvements sur les avoirs de la société. Il résulte de l’examen des comptes de la SCI que cette dernière a laissé s’accroître le compte courant débiteur de l’associé H X jusqu’à la somme de 35 877,78 €, démontrant ainsi que des sommes provenant de la SCI ont été versées à M. X par le moyen de cette technique comptable. Ainsi, la SCI C n’a pas respecté l’obligation d’indisponibilité des sommes que la législation impose aux tiers saisis et elle engage de ce fait sa responsabilité. » (Cour d’appel de Grenoble, 2ème chambre, 3 avril 2018, n° 16/01455).
Le maintien des droits politiques
L’acte de saisie n’affecte pas les droits politiques du débiteur, au premier rang desquels figure le droit de vote au sein des assemblées sociales. À la différence des droits pécuniaires, rendus indisponibles par l’effet même de la saisie, seuls les droits politiques échappent à ce mécanisme juridique et peuvent, en conséquence, continuer à être exercés librement (v. not. J.-J. Ansault, Procédures civiles d’exécution, 2e éd., 2022, LGDJ, spéc. n° 436).
Cette solution s’impose, sauf à vider de leur substance les biens incorporels en cause, dont la valeur patrimoniale est indissociable de l’exercice des prérogatives politiques qui y sont attachées.
Durée des effets
Dans la saisie-vente de parts d’associés comme ailleurs, l’effet d’indisponibilité produit a donc vocation à perdurer jusqu’à ce que le créancier obtienne satisfaction, sauf à ce que soit ordonnée la mainlevée de la saisie par le juge
Opérations de vente (2e partie)
Comme son nom l’indique, la procédure de saisie-vente des valeurs mobilières et des droits d’associé implique la vente – amiable ou forcée – des droits incorporels appréhendés entre les mains d’un tiers, en vue de permettre le paiement du créancier.
Vente amiable sous un mois
Le créancier saisissant ne peut faire procéder à une vente forcée avant l’expiration du délai de vente amiable : à compter de la dénonciation de la saisie, le débiteur dispose d’un mois pour faire procéder lui-même et donc amiablement à la cession des valeurs ou parts sociales saisies (♦ C. pr. exéc., art. R. 221-30, al. 1er).
Les biens saisis restent indisponibles, sous la responsabilité du gardien (à savoir, le tiers saisi) et ce, jusqu’au paiement du prix de vente. Ils ne peuvent donc, en aucun cas, être déplacés avant ce moment (♦ C. pr. exéc., art. R. 221-30, al. 2).
Faute de paiement dans le délai d’un mois prévu à l’article R. 221-31, la vente forcée intervient, permettant ainsi de ne pas trop différer le règlement du créancier (♦ C. pr. exéc., art. R. 221-32, al. 4).
Vente forcée
La vente forcée des valeurs mobilières non négociées et des droits d’associé ne sera poursuivie qu’à défaut de vente amiable par le débiteur, dans le mois de la signification de l’acte de saisie (délai éventuellement augmenté de 15 jours, afin de permettre au créancier de donner sa réponse, conformément aux dispositions de l’article R. 221-31 du code des procédures civiles d’exécution).
La vente forcée intervient à la demande du créancier, sur présentation d’un certificat de non-contestation délivré par le greffe ou établi par le commissaire de justice qui a procédé à la saisie, ou au vu d’un jugement rejetant la contestation soulevée par le débiteur (♦ C. pr. exéc., art. R. 233-1).
La vente est alors faite sous forme d’adjudication (♦ C. pr. exéc., art. R. 233-5).
Schémas
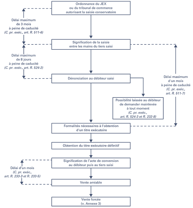
Schéma de procédure de saisie conservatoire de droits d’associé et de valeurs mobilières sans titre exécutoire (C. pr. exéc., art. R. 524-1 à R. 524-6)

Schéma de procédure de saisie-vente de droits d’associé et de valeurs mobilières non admises aux négociations sur un marché réglementé ou sur un système multilatéral de négociation (C. pr. exéc., art. R. 232-1 à R. 233-9)

Sources
Fasc. 1700-25 : Mesures conservatoires et d’exécution forcée sur les valeurs mobilières et droits d’associés
Répertoire des sociétés Dalloz, Saisie de droits sociaux et de valeurs mobilières – Philippe THÉRY – Juin 2014 (actualisation : Juin 2023)
Recouvrement de créances Saisie des droits incorporels

